各基层工会:
为关爱教职工及家庭健康、免费全员配置健康管理服务,并协助完成个税申报、享受税优政策,特开展“尊师惠师·税税无忧”的教职工自选福利保障服务。
现将具体事宜通知如下:
一、“尊师惠师·税税无忧”活动方案
1.园丁关爱礼(无需付费,扫码登记,现场领取)
泰康养老响应国家“尊师惠师”政策,为参与活动的教职工准备“园丁关爱礼”,可自选艾草锤与养生杯,为方便统计数量,请各位教职工自行选择,登记领取。


2.职工保障卡(无需付费,扫码登记,现场激活)

3.个税汇算申报服务(无需付费,全体教职工免费享受)
为职工提供个税汇算政策解读、优惠了解及报税退税操作协助等一站式服务,及时完成汇算清缴,可核查并更正2022年—2025年个人年度所得税汇算申报,申报需提前准备材料详见附件1。
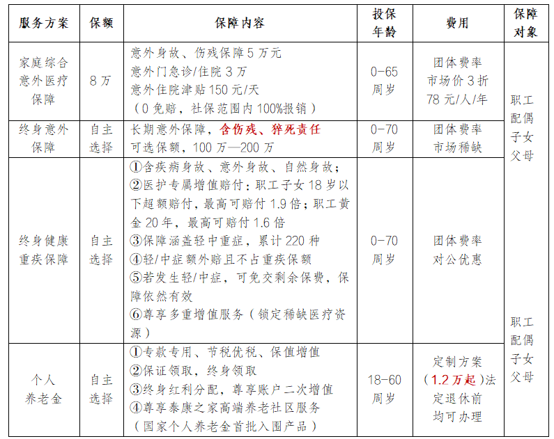
4.职工自选保障福利(团体费率,按需选择,互不捆绑)

5.健康管理服务(无需付费,以学院为单位,专业设备检测)
泰康养老提供健康检测E体机等多种前沿健康检测设备,可快速评估多项健康指标,并请泰康口腔现场提供部分口腔健康服务,各基层工会可填写附件2,发送至guanyh06@taikanglife.com邮箱,后期泰康养老工作人员联系预约安排服务时间。
二、福利办理服务流程
1.为保证服务质量和效率,泰康养老已建立“山大专项服务工作组”,工作人员将根据报名预约情况分学院安排时间服务;
2.为保证活动有序开展,泰康养老建立专属服务微信群,微信群长期有效、专人负责,教职工扫码即可加入;
3.各基层工会可自主确定现场服务地点,预约服务时间一对一办理。
服务负责人:管匀菡 18953170259 guanyh06@taikanglife.com
专属服务群二维码

保障登记领取码

附件1:个税退税申报项目所需准备的资料清单
附件2:基层工会上报服务对接联系人
泰康养老保险股份有限公司山东分公司
2026年3月18日